02. 건축 모델링
2. RVT 링크 및 CAD 가져오기
1) RVT 링크를 가져오면, 1번에서 작성한 파일 위에 배치가 되는데, 이때 1번에서 작성한 그리드와 프로젝트 기준점, 지정점 좌표는 삭제해도 되나요?? 삭제가 불가능하다면 어떻게 숨길 수 있나요??
CAD 도면까지 가져오니 그리드만 3개가 겹쳐서 너무 지저분해 보여서요..

3. 건축 벽
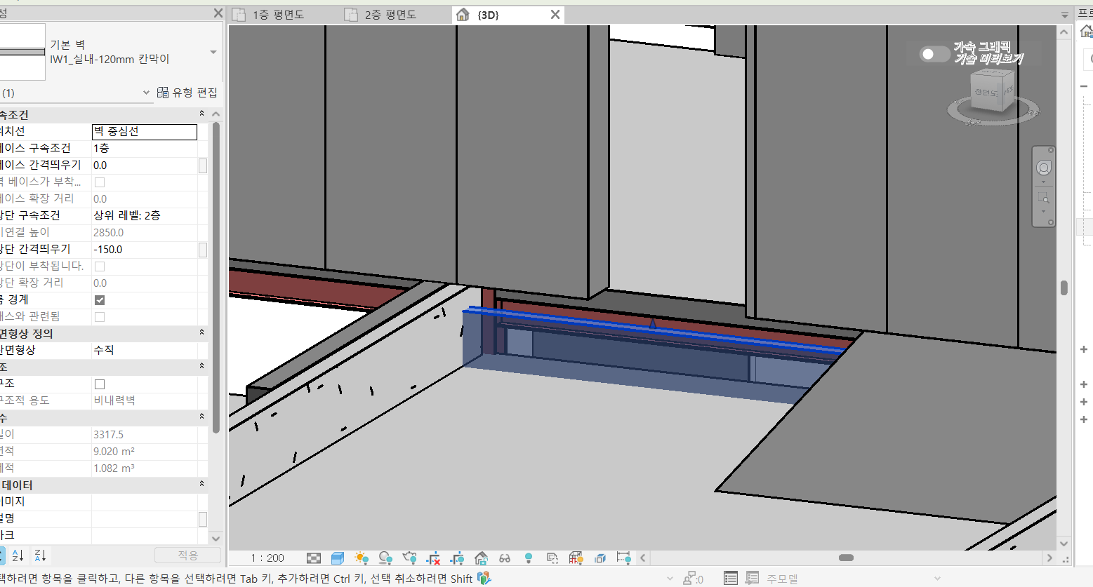
1) 건축벽 유형 작성시, IW1_실내-120mm 칸막이 뒤에
(미표기 실내 벽체)까지 이름에 같이 작성해야하는건가요??
2) 유형 복제 한 후 구조편집을 할 때, 구조 재료에 체크가 되어있는데 다 해제해 주는 것이 맞나요??

3) EW2 외벽 작성 시, 외부벽을 작성 한 후 커튼월 작성한 다음 형상 절단 실행이라고 되어있는데 다음과 같이 외벽을 작성하는 것이 맞나요?? 그리고 형상 절단을 할때 문 부분도 같이 절단해 주는 것인가요??

4) 건축 벽까지만 작성한 상태인데, 이렇게 보이는게 맞는건가요?? 경사로 옆 3D 뷰인데, 1층 천장을 뚫고 나오는 것처럼 보여서,,,
외벽은 모두 베이스 구속조건 : 1층, 간격띄우기 : 0 / 상단구속조건 : 2층, 간격띄우기 : 0
실내벽은 베이스 구속조건 : 1층, 간격띄우기 : 0 / 상단구속조건 : 2층, 간격띄우기 : -150
한 상태입니다.

4. 커튼월
1) CW2 작성시 도면의 일람표에는 "멀리언 : 직사각형 50X150"으로 되어있고 내부 및 경계라라는 말이 없는데 수직 멀리언은 어떻게 유형을 작성해야 하나요?
2) CW1 작성시 다음과 같이 간격띄우기를 하는 것이 맞나요?? 그리고 FL+50이 베이스 간격띄우기에 적용되지 않는 이유는 무엇인가요?? 건축 바닥을 작성할 때만 유효한가요??
베이스 간격띄우기 : 0
상단 간격띄우기 : 슬라브 150 과 보 200 을 합쳐서 -350

5. 건축 바닥
1) 내부 바닥 - 목재 마감 에서
(거실/침실/주방/기타) 까지 이름에 같이 작성해야하는건가요??
2) 2층 거실과 침실 바닥 작성 후, 완료 버튼을 누르니 다음과 같은 창이 떴습니다. 어떤걸 눌러야 하나요?? 그리고 저런 창이 뜰 때가 있고, 아닌 경우가 있는데 이유가 무엇인가요??

3) 화장실 바닥을 3D뷰로 볼 때, 보라색으로 표시되는데 색은 상관 없는건가요??
유형도 일람표에 나온 그대로 작성했습니다.
다만, 일람표에는 "재료 : 내부 바닥" 으로 되어있는데 유형 편집에서는 "해석 표면-내부 바닥"밖에 없어 이것으로 설정했습니다.

6. 건축 천장
1) 2층 천장평면도를 작성하는데, FL값과 CH 값을 합산해서 레벨높이 간격띄우기를 하는 것으로 알고 있는데요.
다음 그림처럼 CH 자리에 숫자가 아니라 - 라고 되어있는 건 천장을 작성하지 않는 것인가요??
아니면 다른 실이랑 같은 숫자로 생각하라는건가요??

7. 문 및 창
1) 2층 창문을 만드려고 하는데, 1층처럼 개구부가 선택되지 않습니다.
핀 고정도 다 해제된 상태에서도 선택이 안되네요.
어떤 부분이 잘못되었는지 모르겠습니다.. 개구부가 아예 보이지 않아서 씰 높이를 직접 잴 수도 없게 되어서,,

2) 다음과 같이 평면도에서 저 부분만 보고, 정답에 나와있는 커튼월을 어떻게 만드는 것인가요,,?? 교재에는 이유가 나와있지 않고, 수치를 입력해서 작성하라고만 되어있어서 이해가 잘 안갑니다. 직접 치수를 다 재야 하는거면 멀리언의 중심을 재야하는건가요,,,? 기준이 뭔지 모르겠습니다.


03. 도면 작성하기
1) 이전에 했던 질문인데, 답변이 이해가 가지 않아 재질문드립니다.
방위를 회전 해야한다고 하셨는데, 얼마나 회전하는지 문제에는 나와있지 않습니다. 임의로 해야하나요?